2025年天天彩免费大全 六上期中专项(含答案版)
含课文内容知识积累的汇总,还有空白页供填写,结尾处设有语文园地小结,有需要情形下能够自行去打印 。
第一天,针对于第一课和第二课之中的重点词语,以及句子,还有主旨大意,另外还有课后问题的解决 。
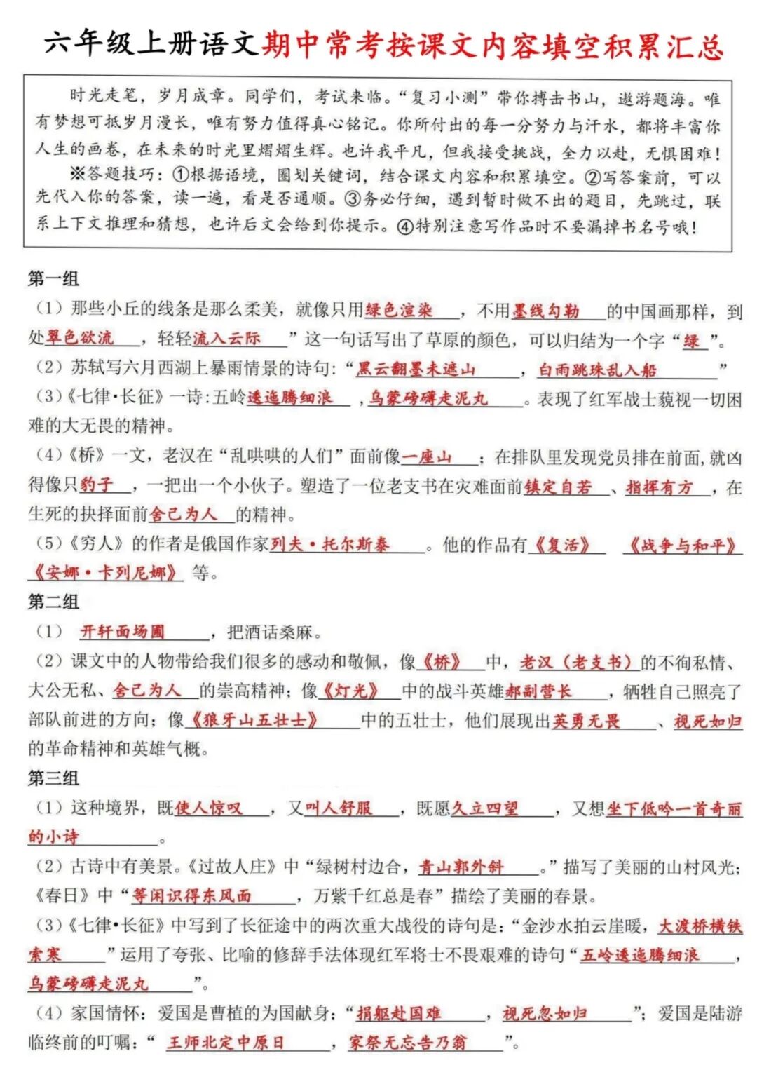
第一课《草原》
一、词语
把渲染,用于画面,去勾勒那翠色欲流之景让其更加多姿,洒脱之人在迂回的路段自在前行,襟飘带舞之态尽显,羞涩面庞偶尔浮现,拘束之感全无,鄂温克与蒙汉之间情谊深厚。
近义词:勾勒—勾画、洒脱—潇洒、拘束—拘谨
反义词:洒脱—拘束、迂回—径直、羞涩—大方
二、句子及其修辞手法和作用
那些小丘的线条呀,是那般的柔美哟,宛如仅仅用绿色去渲染,而并非用墨线来勾勒的那种中国画呢,到处都是翠色欲流的景象呀,轻轻地就流入到云际之中了呢。
修辞手法:比喻
把草原小丘,比喻成“不用墨线勾勒的中国画”,这一比喻,极生动形象地展现出小丘线条的柔美,还呈现出草原绿色浓郁的特质,以及其连绵不断的特性,进而体现出作者对草原景色满含的赞叹之情。
这种境界,能让人产生惊叹之感,会使人觉得颇为舒服,会让人甘愿长久站立四处眺望,还会让人萌生坐下低声吟诵一首奇妙美丽小诗的想法。
修辞手法:排比
功能为,借持续的“既……又……”句式架构,从诸多层面呈现出草原景致予人营造出来的繁杂感触,进而增强了作者针对草原怀有的喜爱以及沉醉的情感。
突然间,仿若被一阵风给吹拂而来那般,远处的小丘之上出现了一群马,那些马上的男女老少身着各种各样颜色的衣裳,一群马快速地奔驰着,衣襟飘拂,衣带舞动,恰似一条彩虹朝着我们飞过来了。
修辞手法:比喻
作用:把那快速奔驰过来的牧民队伍比作“彩虹”,这既描绘出了衣裳色彩的鲜艳亮丽,又展现出了牧民迎接客人时的热忱以及速度,所呈现出的画面感极其强烈。
三、主旨大意
课文按照作者游览的顺序作为线索,描绘了自然风光,那草原是辽阔且美丽的,还展现了蒙古族同胞的人文风情,他们热情好客,其呈现出蒙汉两族人民之间有深厚情谊,同时表达了作者的情感,有对草原美景的赞叹,也有对民族情谊的歌颂 。
四、课后问题解决
清晰地进行课文朗读,充分去想象那草原之上,令人心醉神迷的景色,依据自身的独特感受,将其富有感情地读出来。把第一自然段,完整无误地背诵熟记。
提示,草原的美呈现于“景色美”以及“人情美”,第1自然段着重写景,朗读的时候语调要舒缓且优美,第2至5自然段着重写人情,语调需要热情又欢快,背诵的时候依据“天空—草地—小丘—羊群”这样的写景顺序去记忆。
2. 哪一句是直接针对草原景色进行描述的呢?哪一个句子是用来书写作者内心感受的呀?在对景色进行描绘的过程当中溶入自身感受会有什么样的益处呢?
直接写景:“那些小丘的线条是那么柔美……轻轻流入云际。”
作者感受:“这种境界,既使人惊叹……奇丽的小诗。”
好的方面是,能够达成情景交融这样一种状况,促使景里面蕴含着情感,把情感寄托于场景之中,进而让文章所涵盖的内容变得更加具有丰富性,使得感情呈现得更为浓烈 。
3. 从课文哪些地方体会到“蒙汉情深”?
答:牧民热情地远远迎来,主客亲切地会面相见,以盛情来款待,摆上奶茶,端来手抓羊肉,敬上酒,之后联欢然后话别等这些场景当中能够体会到“蒙汉情深” 。
五、需要背诵的段落或句子
必背段落:课文第一自然段。
六、核心画面梳理
描绘天空的样子,刻画草地的形态,勾勒小丘的轮廓,展现羊群的状态,以此构成一幅辽阔画卷,突出草原具备“一碧千里却并不茫茫”这样的特点 。
第二,喜迎远客图,它刻画了这样的场景,牧民身着艳丽服饰,策马疾速奔驰去迎接客人,展现出迎客时的那种热情以及急切之情。
先是主客会见,接着席间敬酒,然后饭后联欢,最后夕阳话别,这些连贯场景被涵盖在主客联欢图里,体现出蒙汉情谊 。


















第二课《丁香结》
一、词语
小小的花蕾,缀满着晶莹露珠,在幽雅之地悄然绽放,伏案之人抬眼望去,那浑浊的眼眸中映出模糊景象,参差不齐的枝叶后的单薄身影,似带着愁怨,让人恍然间心生诸多思绪 。
近义词:幽雅—清雅、浑浊—污浊、恍然—猛然
反义词:幽雅—喧闹、浑浊—清澈、单薄—厚实
二、句子及其修辞手法和作用
有的宅院里,探出半树银妆,星星般如此之小花,缀满了枝头,从墙上,窥着行人,惹得人走过之后,还要回头望。
修辞手法:拟人、比喻
给予的作用在于,“探”这个字,它赋予了丁香花一种人的那种情态,“窥”这个字同样赋予了丁香花人的神情姿态,把小花比作是“星星”,形象生动地写出了丁香花具有调皮可爱的模样,写出了丁香花呈现出小巧繁茂的样子,进而表达出了作者内心的喜爱之情。
每逢春天来临之际,当伏案之时抬起头,便会瞧见檐前有着积雪。那雪的颜色映照进窗户里面,其香气径直穿过笔尖。
修辞手法:比喻
有着这样一种作用:于檐前之处,把丁香花拿来比作“积雪”,以很形象的方式,呈现出丁香花白色纯净、开放繁茂的特性,出现了“香气直透毫端”的情况,这是从嗅觉的角度,进一步强化了丁香花的迷人之态 。
1. 结呀,是解不尽的哟。 2. 人生里的问题啊,同样是解不尽的呢。 3. 要不然呀,难道不会太平淡无趣到乏味了吗啦?
修辞手法:反问
其作用在于,通过反问方式来强化语气,自丁香之结自然而然地过渡至对于人生的思索,点明了“人生因问题而精彩”这样一个主旨,从而造成引人进行深入思考情形。
三、主旨大意
课文先是从生长环境方面,描写丁香花的美丽,接着从形态方面,又描写了丁香花的美丽,然后从颜色方面,进一步描写丁香花的美丽,随后从气味方面,同样描写丁香花的美丽,之后由丁香结的外形,联想到古诗里的愁怨意象,最后领悟到人生中的“结”,也就是烦恼是常态,表达了作者以豁达、乐观的心态,面对生活中困难与烦恼的人生态度。
四、课后问题解决
1. 作者是从哪几个方面描写丁香的?
回答说道;从生长的环境方面,像城里街旁、宅院里、城外校园以及斗室外这些地方来描写丁香;从形状或者姿态方面,比如星星般的小花、十字形,还有花苞如盘花扣这样来描写丁香;从颜色方面,像白的潇洒、紫的朦胧来描写丁香;从气味方面,以淡淡的幽雅的甜香来描写丁香 。
二、雨中的丁香有着怎样之特点呢?作者缘何要说“丁香确实该与微雨连在一起”呀?
回答是,雨中的丁香有着妩媚的特质,有着朦胧的模样,有着如梦如幻的特点。微雨致使丁香线条变得模糊澳门天天免费精准谜语,微雨使得丁香颜色相互交融,就如同印象派画作那般柔美。这般独特的韵味让丁香更增添了美感,所以作者觉得二者紧密相连,不可分割。
3. “丁香结”引发了“我”对人生怎样的思考?
回:著者觉得丁香结寓意人生那解不尽的愁闷哀怨,人生里问题好像丁香结一样接连不停,然而恰是这些“结”使得生活并非平平淡淡。我们不但要知晓欣赏生活当中的美妙,还得有直面且解决问题的心理状态。
五、需要背诵的段落或句子
经典的句子是澳门管家一肖一特中下一期预测,结,是没法完全解开的。人生当中的问题呢,同样是解不完的。要不然的话,难道不会变得太平淡没有趣味了吗 ?(明确其所包含的道理)。
重点段落,是课文第4自然段,以及课文第5自然段,还有课文第6自然段,也就是由丁香结引发的人生感悟部分 。
六、描写角度梳理
作者从四个核心角度描写丁香:
生长环境,覆盖城乡不一样的场景新澳门天天彩是不是官方的,展现丁香分布广泛的态势,呈现其常见的状态,。
2. 视觉方面的维度,着重于聚焦形状,也就是小花以及花苞,还有颜色,即白色与紫色,以此来展现丁香那种形态上的美 。
3. 嗅觉维度:以“淡淡的幽雅的甜香”勾勒丁香的气味特质;
4. 联想的维度,是从丁香结的外形出发,关联古诗里的愁怨意象,进而延伸到对人生的思考 。
鲁ICP备18019460号-4
我要评论